关于开通社保卡办理读者证和持电子社保卡二维码借还图书服务的通告
尊敬的读者:
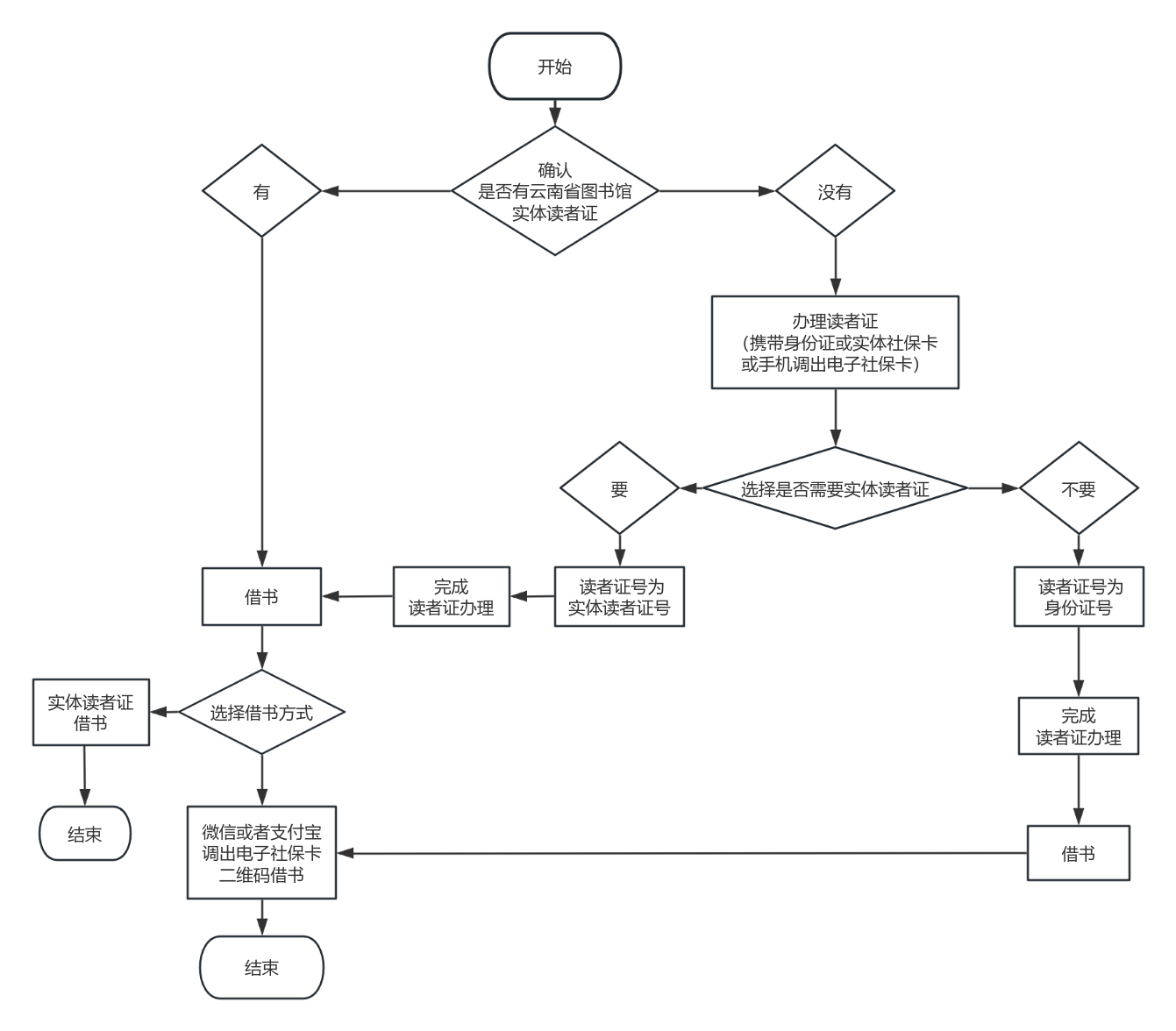
在新年来临之际,为满足人民精神文化生活新期待,适应广大读者多元化、便捷化的公共文化服务新需求,依据云南省社保卡“一卡通”相关服务要求,云南省图书馆现已开通社保卡办理读者证服务。即日起,读者可到云南省图书馆二楼办证处,向工作人员出示社保卡办理完读者证后,持电子社保卡二维码到相关阅览室借还图书。已办有云南省图书馆读者证的,可直接用电子社保卡二维码借还图书。
社保卡(实体卡)作为读者证借还书的功能也在稳步推进中,但目前尚未开通此项服务,且自助设备暂不支持办理以上业务,具体开通时间另行通知。
社保卡办证及借还操作流程:详见附件《社保卡办证及借书操作流程说明》。
云南省图书馆
2024年12月26日
社保卡办证及借书操作流程说明



微信公众号